质量管理

设计和开发管理
设计和开发阶段 (EVT)
组件可靠性评估,设计失效模式及后果分析,可靠性设计,估值下调审查,去风险化, 失效分析
前期生产阶段 (DVT)
完整的可靠性测试, 设计失效模式及后果分析, 失效分析
量产阶段 (PVT)
重新鉴定, 监控故障率, 反馈和纠正措施, 失效分析, 产品可靠性测试
质量、环境、职业健康安全管理体系
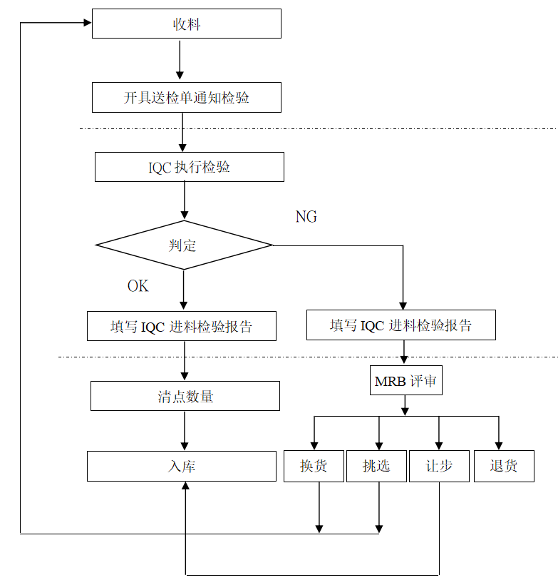
品质流程管控
可靠性设备检测

温循系统 
先进的老化监控系统 
尺寸符合性测量

组件可靠性评估,设计失效模式及后果分析,可靠性设计,估值下调审查,去风险化, 失效分析
完整的可靠性测试, 设计失效模式及后果分析, 失效分析
重新鉴定, 监控故障率, 反馈和纠正措施, 失效分析, 产品可靠性测试


